15.03.2025 15:29:59 浏览数:0
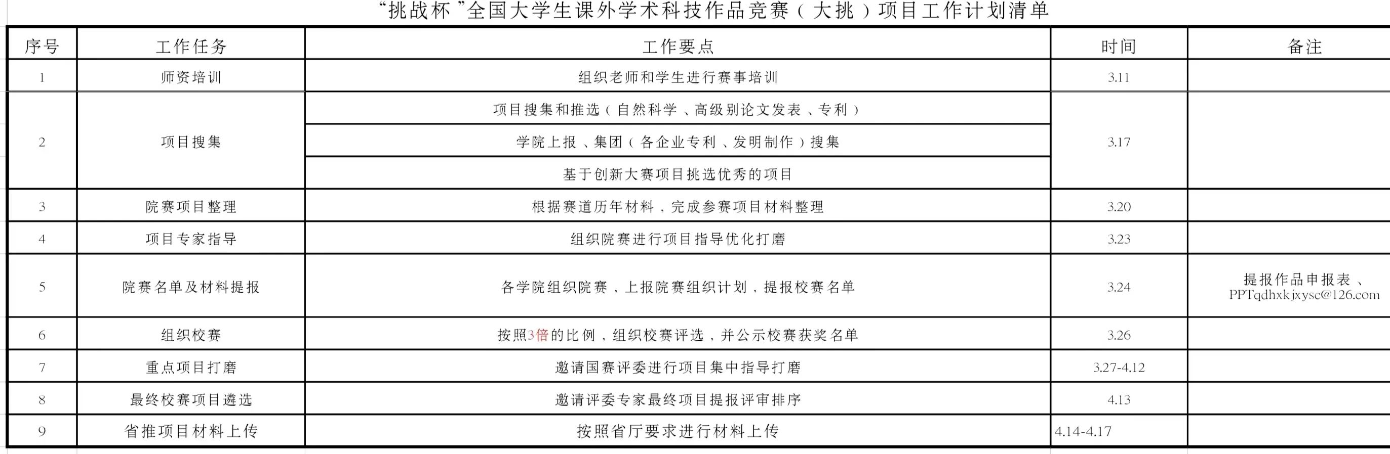
“挑战杯”全国大学生课外学术科技作品竞赛作为一项具有导向性、示范性和群众性的全国竞赛活动,旨在鼓励大学生积极参与科技创新,提升实践能力和团队协作能力。青岛恒星科技学院积极响应国家号召,特举办“创新创业能力提升培训班”,以“智汇引领,逐梦未来”为主题,旨在培养学生的创新思维和创业能力,为挑战杯竞赛储备优秀人才和项目。

大赛主题
崇尚科学、追求真知、勤奋学习、锐意创新、迎接挑战

挑战与目标
技术挑战:鼓励学生结合所学专业,研发具有创新性、实用性的科技作品,解决行业痛点或社会问题。团队协作挑战:通过培训提升团队协作能力,确保项目从策划到实施的高效推进。竞赛准备挑战:熟悉挑战杯竞赛规则,准备完善的项目申报材料,提升答辩技巧。

策略与措施
技术创新培训:
邀请行业专家进行技术讲座,拓宽学生视野。
设立创新实验室,提供技术支持和实践平台。
组织技术交流会,促进学生之间的交流与合作。
团队协作提升:
开展团队建设活动,增强团队凝聚力。
设立项目管理课程,提升学生项目管理能力。
定期组织项目进展汇报,确保项目按计划推进。
竞赛准备与辅导:
举办挑战杯竞赛规则解读会,确保学生熟悉竞赛流程。
设立项目申报材料辅导课程,提升学生申报材料的质量。
组织模拟答辩,提升学生的答辩技巧和应变能力。

预期成果
优秀项目涌现:通过培训,涌现出一批具有创新性、实用性的科技作品,为挑战杯竞赛提供有力支持。团队协作能力提升:学生的团队协作能力得到显著提升,为未来的学习和工作打下坚实基础。竞赛成绩突破:在挑战杯竞赛中取得优异成绩,提升学校的知名度和影响力。

后续计划
